ragmap
Uses OpenAI to enable semantic search capabilities, allowing users to discover RAG-related MCP servers through natural language queries and embeddings-based matching.
RAGMap (RAG MCP Registry Finder)
Try it: https://ragmap-api.web.app/browse/ Start here: https://github.com/khalidsaidi/ragmap/discussions/17
RAGMap is a lightweight MCP Registry-compatible subregistry + MCP server focused on RAG-related MCP servers.
It:
Ingests the official MCP Registry, enriches records for RAG use-cases, and serves a subregistry API.
Exposes an MCP server (remote Streamable HTTP + local stdio) so agents can search/filter RAG MCP servers.
MapRag (RAGMap)
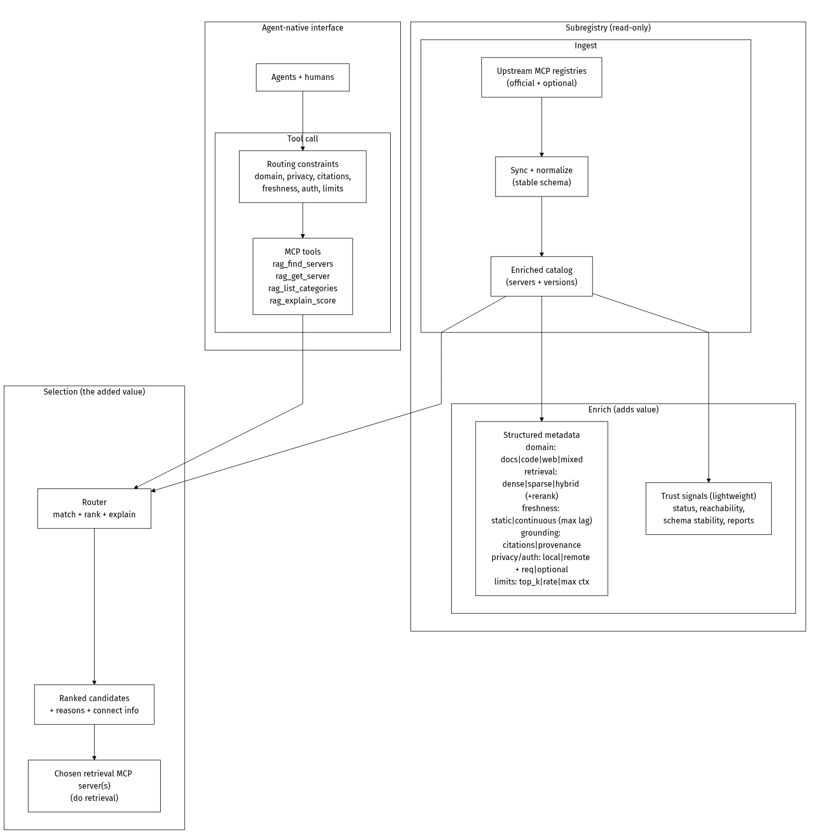
MapRag is a discovery + routing layer for retrieval. It helps agents and humans answer: which retrieval MCP server should I use for this task, given my constraints?
RAGMap does not do retrieval itself. It indexes and enriches retrieval-capable servers, then routes you to the right tool/server.
Related MCP server: RagDocs MCP Server
What you get after install (plain English)
You get discovery/routing tools (
rag_find_servers,rag_get_server,rag_list_categories,rag_explain_score).RAGMap helps you find the best retrieval server for your task and constraints.
Your agent then connects to that chosen server to do the actual retrieval.
RAGMap does not:
Ingest your private documents automatically.
Host your personal vector database.
Replace your end-to-end RAG pipeline.
If you need retrieval over your own data, use a retrieval server from RAGMap results (or your own server) that supports your ingest/index flow.
Freshness and ingest
Hosted RAGMap updates its index on a schedule. Newly published/changed servers may appear with some delay.
Most users do not run ingest themselves when using the hosted service.
If you need tighter freshness control or private indexing behavior, self-host and run your own ingest schedule (
docs/DEPLOYMENT.md).
Features: Registry-compatible API; semantic + keyword search (when OPENAI_API_KEY is set, e.g. from env or your deployment’s secret manager); categories and ragScore; filter by hasRemote, reachable (probe-checked for streamable-http/SSE), citations, localOnly, transport, minScore, categories. Human browse UI at ragmap-api.web.app/browse — search, filter, copy Cursor/Claude config. MCP tools: rag_find_servers, rag_get_server, rag_list_categories, rag_explain_score.
Quickstart
Requirements:
curlandjq
1) Top reachable retrievers (checked within 24h)
curl -s "https://ragmap-api.web.app/rag/top?hasRemote=true&reachable=true&reachableMaxAgeHours=24&serverKind=retriever&limit=25" | jq .2) Search with trust filter (reachable recently)
curl -s "https://ragmap-api.web.app/rag/search?q=rag&hasRemote=true&reachable=true&reachableMaxAgeHours=24&limit=10" | jq .3) Get install config for a server
Tip: URL-encode names that contain /.
curl -s "https://ragmap-api.web.app/rag/install?name=ai.filegraph%2Fdocument-processing" | jq .4) Inspect freshness and coverage
curl -s "https://ragmap-api.web.app/rag/stats" | jq .5) Usage telemetry summary
curl -s "https://ragmap-api.web.app/api/stats" | jq .Full overview: docs/OVERVIEW.md
Release history: CHANGELOG.md
Architecture

%%{init: {"theme":"base","themeVariables":{"primaryColor":"#ffffff","primaryTextColor":"#000000","primaryBorderColor":"#000000","lineColor":"#000000","secondaryColor":"#ffffff","tertiaryColor":"#ffffff","clusterBkg":"#ffffff","clusterBorder":"#000000","edgeLabelBackground":"#ffffff"},"flowchart":{"curve":"linear","nodeSpacing":75,"rankSpacing":70}}}%%
flowchart TB
%% Concept-only diagram (product value; no deployment/framework/datastore details)
classDef mono fill:#ffffff,stroke:#000000,color:#000000,stroke-width:1px;
subgraph Inputs[" "]
direction LR
subgraph Query["Agent-native interface"]
direction TB
Users["Agents + humans"]:::mono
subgraph Tooling["Tool call"]
direction LR
Criteria["Routing constraints<br/>domain, privacy, citations,<br/>freshness, auth, limits"]:::mono
Tools["MCP tools<br/>rag_find_servers<br/>rag_get_server<br/>rag_list_categories<br/>rag_explain_score"]:::mono
end
Users --> Criteria --> Tools
end
subgraph Subregistry["Subregistry (read-only)"]
direction TB
subgraph Ingest["Ingest"]
direction LR
Sources["Upstream MCP registries<br/>(official + optional)"]:::mono
Sync["Sync + normalize<br/>(stable schema)"]:::mono
Catalog["Enriched catalog<br/>(servers + versions)"]:::mono
Sources --> Sync --> Catalog
end
subgraph Enrich["Enrich (adds value)"]
direction LR
Cap["Structured metadata<br/>domain: docs|code|web|mixed<br/>retrieval: dense|sparse|hybrid (+rerank)<br/>freshness: static|continuous (max lag)<br/>grounding: citations|provenance<br/>privacy/auth: local|remote + req|optional<br/>limits: top_k|rate|max ctx"]:::mono
Trust["Trust signals (lightweight)<br/>status, reachability,<br/>schema stability, reports"]:::mono
end
Catalog --> Cap
Catalog --> Trust
end
end
subgraph Selection["Selection (the added value)"]
direction LR
Router["Router<br/>match + rank + explain"]:::mono
Ranked["Ranked candidates<br/>+ reasons + connect info"]:::mono
Retrieval["Chosen retrieval MCP server(s)<br/>(do retrieval)"]:::mono
Router --> Ranked --> Retrieval
end
Tools --> Router
Catalog --> Router
%% Keep the layout without adding a third visible "box" around Inputs.
style Inputs fill:#ffffff,stroke:#ffffff,stroke-width:0pxMonorepo layout
apps/api: REST API + MCP registry-compatible endpoints + ingestion workerapps/mcp-remote: Remote MCP server (Streamable HTTP)packages/mcp-local: Local MCP server (stdio)packages/shared: Zod schemas + shared typesdocs: docs + Firebase Hosting static assets
Local dev
cp .env.example .env
corepack enable
pnpm -r install
pnpm -r devOptional: set OPENAI_API_KEY in .env (see .env.example) to enable semantic search locally; GET /health will show "embeddings": true.
API: http://localhost:3000
MCP remote: http://localhost:4000/mcp
Ingest
curl -X POST http://localhost:3000/internal/ingest/run \
-H "Content-Type: application/json" \
-H "X-Ingest-Token: $INGEST_TOKEN" \
-d '{"mode":"full"}'MCP usage
Remote (Streamable HTTP):
claude mcp add --transport http ragmap https://<your-mcp-domain>/mcpLocal (stdio, npm):
npx -y @khalidsaidi/ragmap-mcp@latestLocal (stdio):
pnpm -C packages/mcp-local devKey endpoints
GET /embed— embeddable “Search RAG MCP servers” widget (iframe; query params:q,limit)GET /health(includesembeddings: true|falsewhen semantic search is on/off)GET /readyzGET /v0.1/serversGET /v0.1/servers/:serverName/versionsGET /v0.1/servers/:serverName/versions/:version(supportslatest)GET /rag/searchGET /rag/top(default sorted recommendations;limitmax50)GET /rag/installGET /rag/statsGET /rag/categoriesGET /api/stats(public usage aggregates; no PII)GET /api/usage-graph(HTML chart of usage)POST /internal/ingest/run(protected)
For hosted ragmap-api.web.app, /internal/* routes are not exposed publicly.
GET /rag/search query params:
q(string)categories(comma-separated)minScore(0-100)transport(stdioorstreamable-http)registryType(string)hasRemote(trueorfalse— only servers with a remote endpoint)reachable(true— only servers that were recently probe-checked as reachable via streamable-http/SSE)reachableMaxAgeHours(optional, only withreachable=true— keep only results checked within N hours)citations(true— only servers that mention citations/grounding in metadata)localOnly(true— only stdio, no remote)
Smoke tests
API_BASE_URL=https://ragmap-api.web.app ./scripts/smoke-public.sh
MCP_URL=https://ragmap-api.web.app/mcp ./scripts/smoke-mcp.shDocs
docs/DISCOVERY-LINK-CONVENTION.md— optionaldiscoveryServicein server.json so clients can show “Discover more”docs/AGENT-USAGE.md— for agents: discovery, REST API, MCP install (no human intervention)docs/DEPLOYMENT.mddocs/OVERVIEW.mddocs/DATA_MODEL.mddocs/PRIVACY.mddocs/PUBLISHING.mddocs/GLAMA-CHECKLIST.mddocs/GLAMA-DOCKERFILE.mdscripts/glama-score-status.sh— print public Glama score flags (inspectable/release/usage)
Latest Blog Posts
MCP directory API
We provide all the information about MCP servers via our MCP API.
curl -X GET 'https://glama.ai/api/mcp/v1/servers/khalidsaidi/ragmap'
If you have feedback or need assistance with the MCP directory API, please join our Discord server