Skip to main content
Glama
gabrielrojasnyc

HR MCP Server

HR MCP サーバー

Claude Desktop で使用するために構築された HR 操作用の Model Context Protocol (MCP) サーバー。

https://github.com/user-attachments/assets/4cb89115-daf2-4647-81d2-aadd9e0dd29e

概要

このサーバーはモデルコンテキストプロトコルを実装し、Claude に従業員データと HR 操作への構造化されたアクセスを提供します。

HR MCP サーバーにより、Claude は次のことが可能になります。

  • 従業員の詳細情報を検索する

  • さまざまな条件で従業員を検索

  • グローバル休暇申請の提出と管理

  • HR/HCM コンテキスト認識によるテキスト翻訳

詳細なアーキテクチャの概要については、 ARCHITECTURE.md を参照してください。

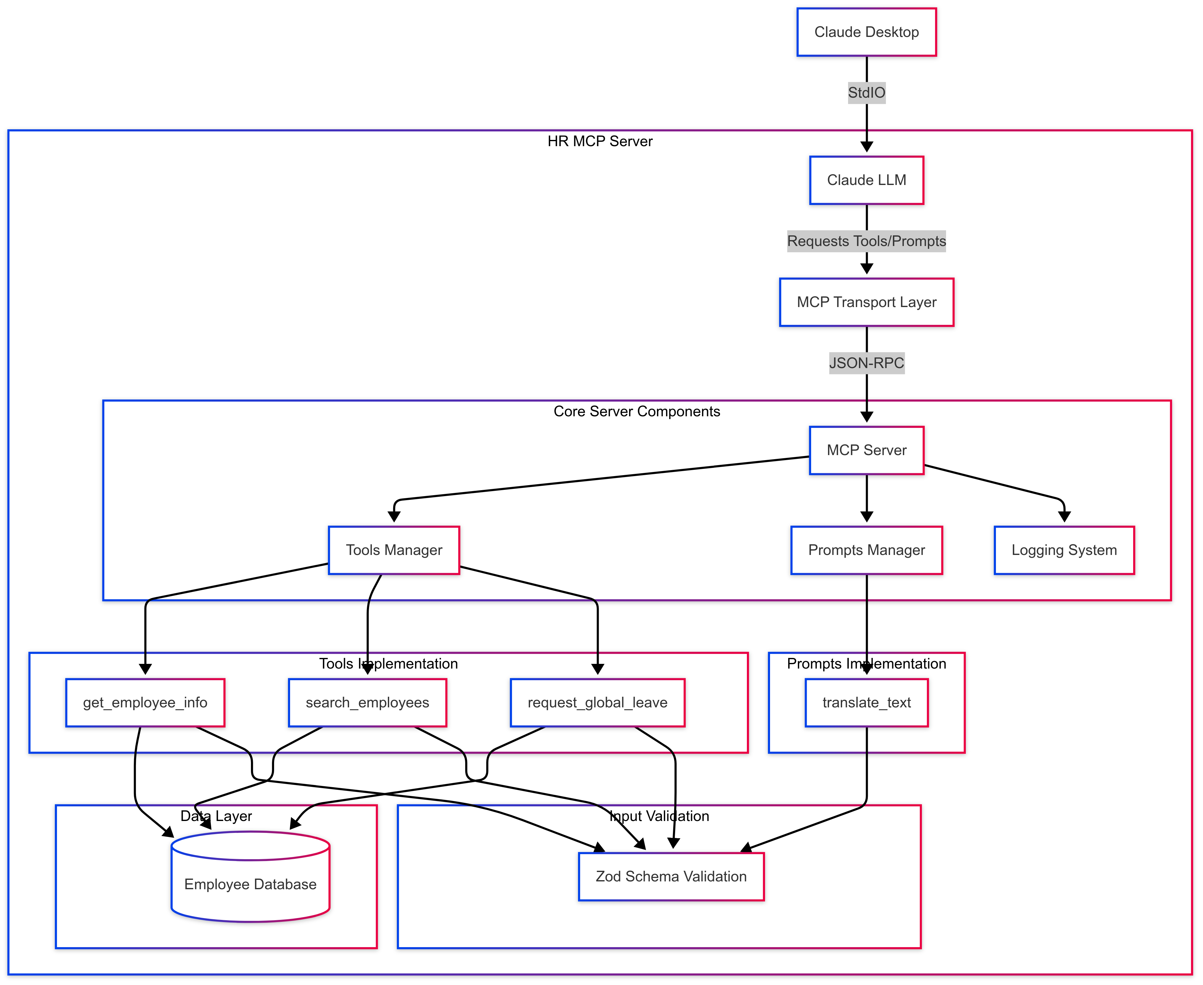
システム設計

Related MCP server: MCP Tools

ツール

サーバーは、Claude に次のツールを提供します。

1. get_employee_info

個人情報、雇用情報、スキル、福利厚生など、特定の従業員に関する詳細情報を ID 別に取得します。

// Example usage:
get_employee_info({ employee_id: "E001" })

// With sensitive information:
get_employee_info({ employee_id: "E001", include_sensitive: true })

2. 従業search_employees

柔軟なマッチングオプションを備えた様々な条件で従業員を検索できます。氏名、部署、スキル、勤務地など、様々なフィールドでの検索に対応しています。

// Basic search:
search_employees({ 
  query: { department: "Engineering" } 
})

// Advanced search:
search_employees({ 
  query: { 
    location: "Seattle", 
    performance_rating: 5 
  }, 
  options: { 
    sort_by: "hireDate", 
    output_format: "detailed" 
  } 
})

// Search with sensitive information:
search_employees({ 
  query: { salary_min: 100000 }, 
  options: { include_sensitive: true } 
})

3. request_global_leave

承認チェーンとコンプライアンス リマインダーを使用して、複数の国に出張する従業員のグローバル休暇申請を送信します。

// Basic request:
request_global_leave({ 
  employee_id: "E002", 
  start_date: "2025-05-01", 
  end_date: "2025-05-15", 
  reason: "Family vacation", 
  countries: ["USA", "UK"] 
})

// With custom contact info:
request_global_leave({ 
  employee_id: "E002", 
  start_date: "2025-05-01", 
  end_date: "2025-05-15", 
  reason: "Family vacation", 
  countries: ["USA", "UK"], 
  contact_info: { 
    email: "bob.vacation@example.com", 
    phone: "+1-555-123-4567" 
  } 
})

4. 翻訳プロンプト: translate_text

自動ソース言語検出と HR/HCM 用語に特に重点を置いて、任意の言語のテキストを指定されたターゲット言語に翻訳します。

// Basic translation:
translate_text({ 
  text: "Les employés doivent soumettre leurs feuilles de temps avant la fin de la période.", 
  target_language: "English" 
})

翻訳システムは、コンテキストを認識しながら HR 固有の用語を処理し、人材管理のコンテキストで特別な意味を持つ「給付金」、「期間」、「チェック」、「ポジション」などの用語の技術的な意味を保持します。

インストール

# Clone the repository
git clone https://github.com/yourusername/hr-mcp-server.git
cd hr-mcp-server

# Install dependencies
npm install

# Build the project
npm run build

使用法

  1. サーバーを起動します。

npm start
  1. ツール タイプとして「ローカル ツール (stdio 経由)」を選択し、サーバーの起動スクリプトへのパスを使用して、Claude Desktop をサーバーに接続します。

  2. Claude のインターフェースを通じて従業員データと HR ツールにアクセスします。

発達

  • ソースコードは/srcディレクトリにあります

  • 従業員データは/src/data/employees.tsに保存されます。

  • サーバーは厳密な型付けのTypeScriptを使用します

開発モードで実行するには:

npx ts-node-esm src/index.ts

技術スタック

  • タイプスクリプト

  • Node.js

  • @modelcontextprotocol/sdk - JavaScript/TypeScript 用の MCP SDK

  • Zod - TypeScript ファーストのスキーマ検証

コード構造

サーバーは、クリーンで保守しやすいコードに重点を置いて構成されています。

  • 集中ログ- 一貫したJSON-RPC形式のログ

  • ツールベースのアーキテクチャ- 各ツールには明確な責任がある

  • スキーマ検証- すべての入力に対して Zod による強力な型付け

  • エラー処理- 明確なエラーメッセージによる包括的な検証

  • ドキュメント- 複雑なロジックを説明するインラインコメント

ライセンス

マサチューセッツ工科大学

著作権 (c) 2024

本ソフトウェアおよび関連ドキュメント ファイル (以下「本ソフトウェア」) のコピーを入手したすべての人物は、以下の条件に従い、本ソフトウェアを無制限に扱う権利 (使用、コピー、変更、統合、公開、配布、サブライセンス、および/または販売する権利を含みますが、これに限定されません) および本ソフトウェアの提供を受けた人物が同様の行為を行うことを許可する権利を無償で付与されます。

上記の著作権表示およびこの許可通知は、ソフトウェアのすべてのコピーまたは大部分に含めるものとします。

本ソフトウェアは「現状有姿」で提供され、明示的または黙示的を問わず、商品性、特定目的への適合性、非侵害性を含むがこれらに限定されない、いかなる種類の保証も付与されません。いかなる場合においても、著作者または著作権者は、契約違反、不法行為、またはその他の行為にかかわらず、本ソフトウェア、本ソフトウェアの使用、またはその他の取り扱いに起因または関連して発生するいかなる請求、損害、またはその他の責任についても責任を負わないものとします。

Install Server
A
license - permissive license
D
quality
C
maintenance

Resources

Unclaimed servers have limited discoverability.

Looking for Admin?

If you are the server author, to access and configure the admin panel.

Latest Blog Posts

MCP directory API

We provide all the information about MCP servers via our MCP API.

curl -X GET 'https://glama.ai/api/mcp/v1/servers/gabrielrojasnyc/hr-mcp-server'

If you have feedback or need assistance with the MCP directory API, please join our Discord server