Skip to main content
Glama

ThumbGate

Your AI coding bill has a leak.

Stop paying $ for the same AI mistake.

Every retry loop, every hallucinated import, every "let me try a different approach" — those are billable tokens on every LLM vendor's bill. Thumbs-down once; ThumbGate blocks that exact mistake on every future call. Across Claude Code, Cursor, Codex, Gemini, Amp, OpenCode — any MCP-compatible agent, forever.

Under the hood: your thumbs-down becomes a Pre-Action Gate that physically blocks the pattern permanently on every future call — across every session, every model, every agent. It is self-improving agent governance: every correction promotes a fresh prevention rule, and your library of Pre-Action Gates grows stronger with every lesson. Works with Claude Code, Cursor, Codex, Gemini CLI, Amp, OpenCode, and any MCP-compatible agent. The monthly Anthropic / OpenAI bill stops paying for the same lesson over and over — local-first enforcement, zero tokens spent on repeats.

Prevent expensive AI mistakes. Make AI stop repeating mistakes. Turn a smart assistant into a reliable operator.

Mission: make AI coding affordable by making sure you never pay for the same mistake twice.

CI npm License: MIT


First-dollar activation path

If someone is not already bought into ThumbGate, do not lead with architecture. Lead with one repeated mistake.

  1. Show the pain: open the ThumbGate GPT and paste the bad answer, risky command, deploy, PR action, or agent plan before it runs again.

  2. Capture the lesson: type thumbs down: or thumbs up: with one concrete sentence. Native ChatGPT rating buttons are not the ThumbGate capture path; typed feedback is.

  3. Enforce the repeat: run npx thumbgate init where the agent executes so the lesson can become a Pre-Action Gate instead of another reminder.

  4. Upgrade only after proof: Solo Pro is for the dashboard, DPO export, proof-ready evidence, and higher capture limits after one real blocked repeat. Team starts with the Workflow Hardening Sprint around one repeated failure, one owner, and one proof review.

The buying question is simple: what repeated AI mistake would be worth blocking before the next tool call?


The Problem — the bill nobody talks about

Frontier-model calls are not cheap. Sonnet 4.5 is ~$3 / 1M input tokens and ~$15 / 1M output tokens. Opus is 5× that. Every time your agent:

  • hallucinates a function name and you have to correct it,

  • retries the same failing tool call until it gives up,

  • regenerates a 4,000-token plan you already approved last session,

  • repeats a destructive command you blocked manually yesterday,

…you are paying for that round-trip. Twice if it retries. Three times if you re-prompt. And the agent has no memory across sessions, so the meter resets every Monday.

Session 1:  Agent force-pushes to main.     You fix it.    +4,200 tokens
Session 2:  Agent force-pushes again.       You fix it.    +4,200 tokens
Session 3:  Same mistake. Again.            You lose 45m.  +5,800 tokens

That's ~$0.21 in tokens just to fix the same mistake three times — multiplied by every developer, every repeated-mistake class, every week. The math gets ugly fast.

The Solution — fix it once, the bill never sees it again

Session 1:  Agent force-pushes to main.     You 👎 it.       +4,200 tokens
Session 2:  ⛔ Gate blocks the force-push.  Zero round-trip. +0 tokens
Session 3+: Never happens again.                              +0 tokens

One thumbs-down. The PreToolUse hook intercepts the call before it reaches the model — no input tokens, no output tokens, no retry loop. The dashboard tracks tokens saved this week as a live counter so you can see exactly what your prevention rules are worth.

ThumbGate doesn't make your agent smarter. It makes your agent cheaper to be wrong with.


Quick Start

npx thumbgate init       # auto-detects your agent, wires everything
npx thumbgate capture "Never run DROP on production tables"

That single command creates a gate rule. Next time any AI agent tries to run DROP on production:

⛔ Gate blocked: "Never run DROP on production tables"
   Pattern: DROP.*production
   Verdict: BLOCK

Architecture

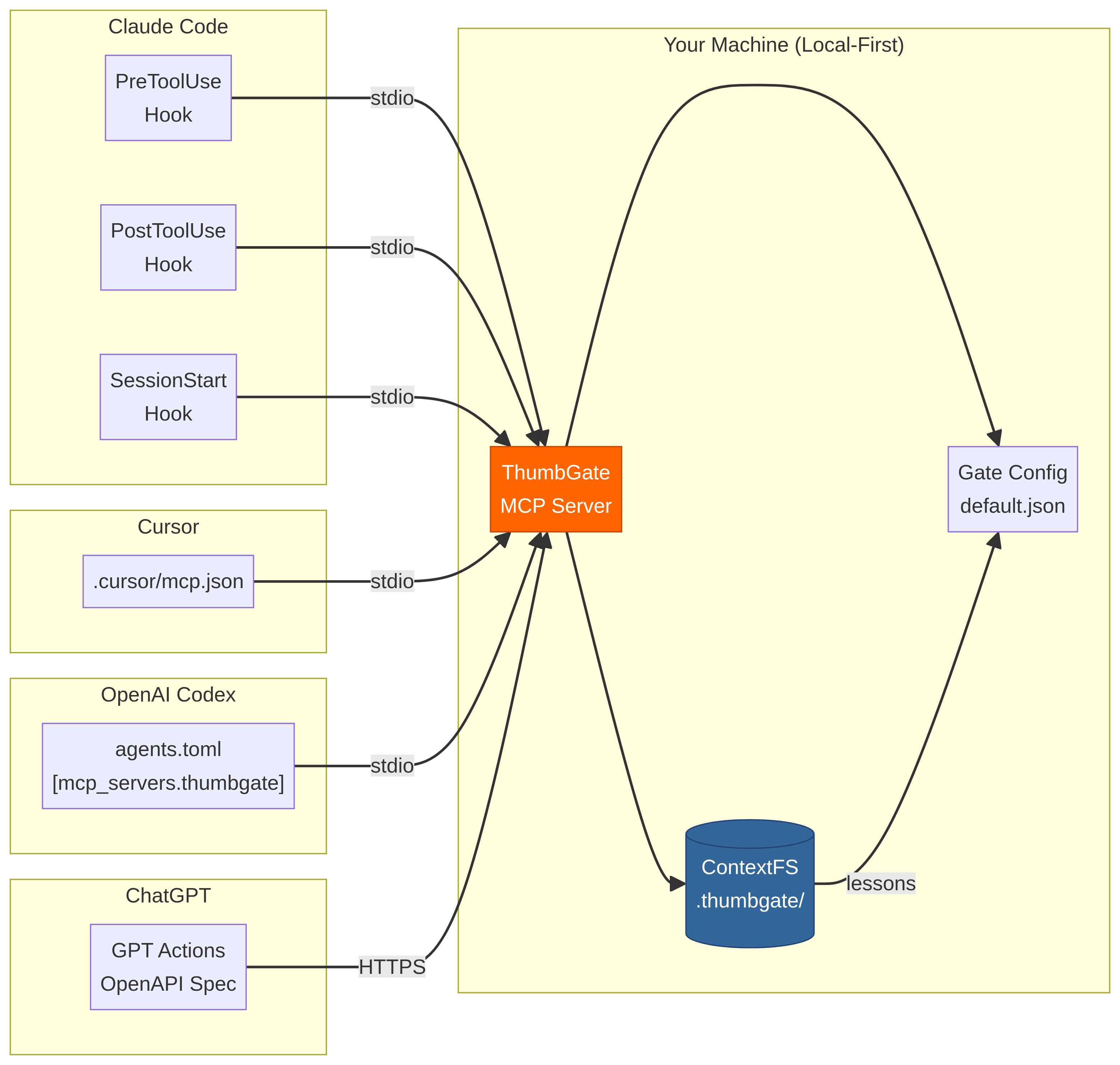
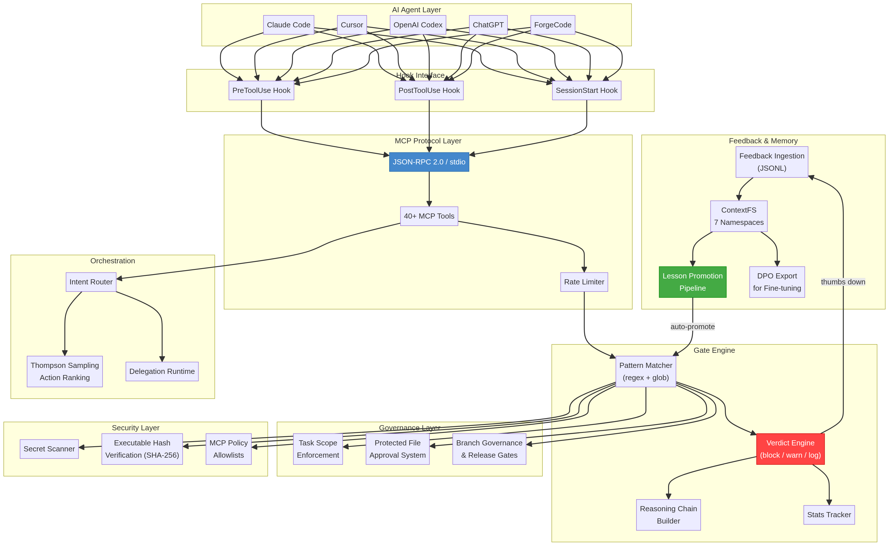
ThumbGate operates as a 4-layer enforcement stack between your AI agent and your codebase:

ThumbGate Architecture

Layer 1: Feedback Capture

Your thumbs-up/down reactions are captured via MCP protocol, CLI, or the ChatGPT GPT surface. Each reaction is stored as a structured lesson with context, timestamp, and severity.

Layer 2: Gate Engine

The gate engine converts lessons into enforceable rules using pattern matching, semantic similarity (via LanceDB vectors), and Thompson Sampling for adaptive rule selection. Rules are stored locally in .thumbgate/gates/.

Layer 3: Pre-Action Interception

Before any agent action executes, ThumbGate's PreToolUse hook intercepts the command and evaluates it against all active gates. This happens at the MCP protocol level — the agent physically cannot bypass it.

Layer 4: Multi-Agent Distribution

Gates are distributed across all connected agents via MCP stdio protocol. One correction in Claude Code protects Cursor, Codex, Gemini CLI, and any MCP-compatible agent.

Prompt engineering still matters, but it is only the starting point. ThumbGate adds prompt evaluation on top: proof lanes, benchmarks, and self-heal checks tell you whether your prompt and workflow actually held up under execution instead of leaving you to guess from vibes.

Feedback Pipeline

Agent Integration


Install for Your Agent

Agent

Command

Claude Code

npx thumbgate init --agent claude-code

Cursor

npx thumbgate init --agent cursor

Codex

npx thumbgate init --agent codex

Gemini CLI

npx thumbgate init --agent gemini

Amp

npx thumbgate init --agent amp

Claude Desktop

Download extension bundle

Any MCP agent

npx thumbgate serve

Works with Claude Code, Cursor, Codex, Gemini CLI, Amp, OpenCode, and any MCP-compatible agent.

Status bar proof

Claude Code ThumbGate footer

Codex ThumbGate test lane

Claude renders the live ThumbGate footer today. npx thumbgate init --agent codex now installs the full Codex hook bundle and writes the ThumbGate statusLine target into ~/.codex/config.json so you can test it on your local Codex build immediately.

Install Codex Plugin

Download the standalone Codex plugin bundle and follow the install guide:

  1. Download: thumbgate-codex-plugin.zip

  2. Follow: plugins/codex-profile/INSTALL.md


How It Works

  STEP 1              STEP 2                 STEP 3
  ────────            ────────               ────────

  You react           ThumbGate learns       The gate holds

  👎 on a bad    ──►  Feedback becomes  ──►  Next time the
  agent action        a saved lesson         agent tries the
                      and a block rule       same thing:
  👍 on a good   ──►  Good pattern gets      ⛔ BLOCKED
  agent action        reinforced                 (or ✅ allowed)

No manual rule-writing. No config files. Your reactions teach the agent what your team actually wants.


ThumbGate sells three concrete outcomes:

  • Prevent expensive AI mistakes — catch bad commands, destructive database actions, unsafe publishes, and risky API calls before they run.

  • Make AI stop repeating mistakes — fix it once, turn the lesson into a rule, and block the repeat before the next tool call lands.

  • Turn AI into a reliable operator — move from a smart assistant that apologizes after damage to a production-ready operator with checkpoints, proof, and enforcement.

  • Measure prompts instead of rewriting them blindly — use proof lanes, ThumbGate Bench, and self-heal:check to evaluate whether prompts and workflows actually improved behavior.


Use Cases

  • Stop force-push to main — Gate blocks git push --force on protected branches before it runs

  • Prevent repeated migration failures — Each mistake becomes a searchable lesson that fires before the next attempt

  • Block unauthorized file edits — Control which files agents can touch with path-based rules

  • Memory across sessions — The agent remembers your feedback from yesterday

  • Shared team safety — One developer's thumbs-down protects the whole team

  • Auto-improving without feedback — Self-improvement mode evaluates outcomes and generates rules automatically


Built-in Gates

⛔ force-push          → blocks git push --force
⛔ protected-branch    → blocks direct push to main
⛔ unresolved-threads  → blocks push with open reviews
⛔ package-lock-reset  → blocks destructive lock edits
⛔ env-file-edit       → blocks .env secret exposure

+ custom gates in config/gates/custom.json

CLI Reference

npx thumbgate init       # detect agent, wire hooks
npx thumbgate doctor     # health check
npx thumbgate capture    # create a gate from text
npx thumbgate lessons    # see what's been learned
npx thumbgate explore    # terminal explorer for lessons, gates, stats
npx thumbgate dashboard  # open local dashboard
npx thumbgate serve      # start MCP server on stdio
npx thumbgate bench      # run reliability benchmark

Pricing

Free

Pro ($19/mo)

Team ($49/seat/mo)

Local CLI + enforced gates

Feedback captures/day

3

Unlimited

Unlimited

Prevention rules

1

Unlimited

Unlimited

Agent connections

1

Unlimited

Unlimited

Personal dashboard

Export feedback data

Shared hosted lesson DB

Org-wide dashboard

Approval + audit proof

Best first paid motion for teams: the Workflow Hardening Sprint — qualify one repeated failure before committing to a full rollout. Start intake →

Best first technical motion: install the CLI-first and let init wire hooks for the agent you already use.

Paid path for individual operators: ThumbGate Pro is the self-serve side lane for a personal dashboard and export-ready evidence.

Start free · See Pro · Team Sprint intake


Tech Stack

Layer

Technology

Storage

SQLite + FTS5, LanceDB vectors, JSONL logs

Capture

3 feedback capture/day (free), unlimited (Pro)

Intelligence

MemAlign dual recall, Thompson Sampling

Enforcement

PreToolUse hook engine, Gates config

Interfaces

MCP stdio, HTTP API, CLI (Node.js >=18)

Billing

Stripe

Execution

Railway, Cloudflare Workers, Docker Sandboxes

Governance

Workflow Sentinel, control plane, Docker Sandboxes

Every Changeset is tied to the exact main merge commit and generates Verification Evidence for Release Confidence.


Popular buyer questions: Stop repeated AI agent mistakes · Cursor guardrails · Codex CLI guardrails · Gemini CLI memory + enforcement

Workflow Hardening Sprint · Live Dashboard


Integrations

  • Open ThumbGate GPT — ThumbGate GPT: start here. Paste agent actions, get advice + checkpointing. No, users do not have to keep chatting inside the ThumbGate GPT to use ThumbGate — the hard enforcement layer still runs where the work happens.

  • Claude Desktop Extension — One-click install for Claude Desktop

  • Codex Plugin — Standalone bundle for Codex CLI

  • Perplexity Command Center — AI-search visibility + lead discovery

  • ThumbGate Bench — Reliability benchmark for gate evaluation

  • Manus AI Skill — ThumbGate integration for Manus AI agents


Feedback Sessions

Give the agent more context when a thumbs-down isn't enough:

👎 thumbs down
  └─► open_feedback_session
        └─► "you lied about deployment"    (append_feedback_context)
        └─► "tests were actually failing"  (append_feedback_context)
        └─► finalize_feedback_session
              └─► lesson inferred from full conversation

Free and self-hosted users can invoke search_lessons directly through MCP, and via the CLI with npx thumbgate lessons. History-aware feedback sessions give the agent full context for each lesson.


FAQ

Is ThumbGate a model fine-tuning tool? No. ThumbGate does not update model weights. It captures feedback, stores lessons, injects context at runtime, and blocks bad actions before they execute.

How is this different from CLAUDE.md or .cursorrules? Those are suggestions the agent can ignore. ThumbGate gates are enforced — they physically block the action before it runs. They also auto-generate from feedback instead of requiring manual writing.

Does it work with my agent? If it supports MCP or pre-action hooks, yes. Claude Code, Claude Desktop, Cursor, Codex, Gemini CLI, Amp, OpenCode all work out of the box.

Is it free? The free tier gives you 3 captures/day, 1 rule, and 1 agent — enough to prove the enforcement loop works. Pro is $19/mo or $149/yr for unlimited everything plus a dashboard. Team is $49/seat/mo with shared hosted lesson DB, org dashboard, and shared enforcement.


Docs


License

MIT. See LICENSE.

Latest Blog Posts

MCP directory API

We provide all the information about MCP servers via our MCP API.

curl -X GET 'https://glama.ai/api/mcp/v1/servers/IgorGanapolsky/mcp-memory-gateway'

If you have feedback or need assistance with the MCP directory API, please join our Discord server